Año: 2000
Autores: Néstor Montenegro, Ignacio Borrego, Felipe García, Santiago Becerra.

Una reflexión desprejuiciada y original (de origen) sobre la vivienda tiene como consecuencia inmediata cuestionarse su existencia como realidad aislada. Dónde están sus límites, qué la define, cómo puede entenderse su configuración actual,…
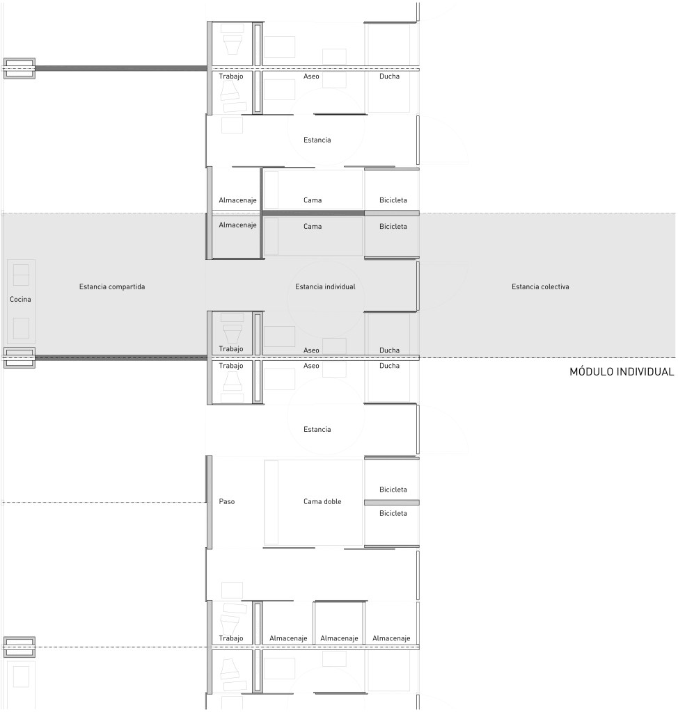
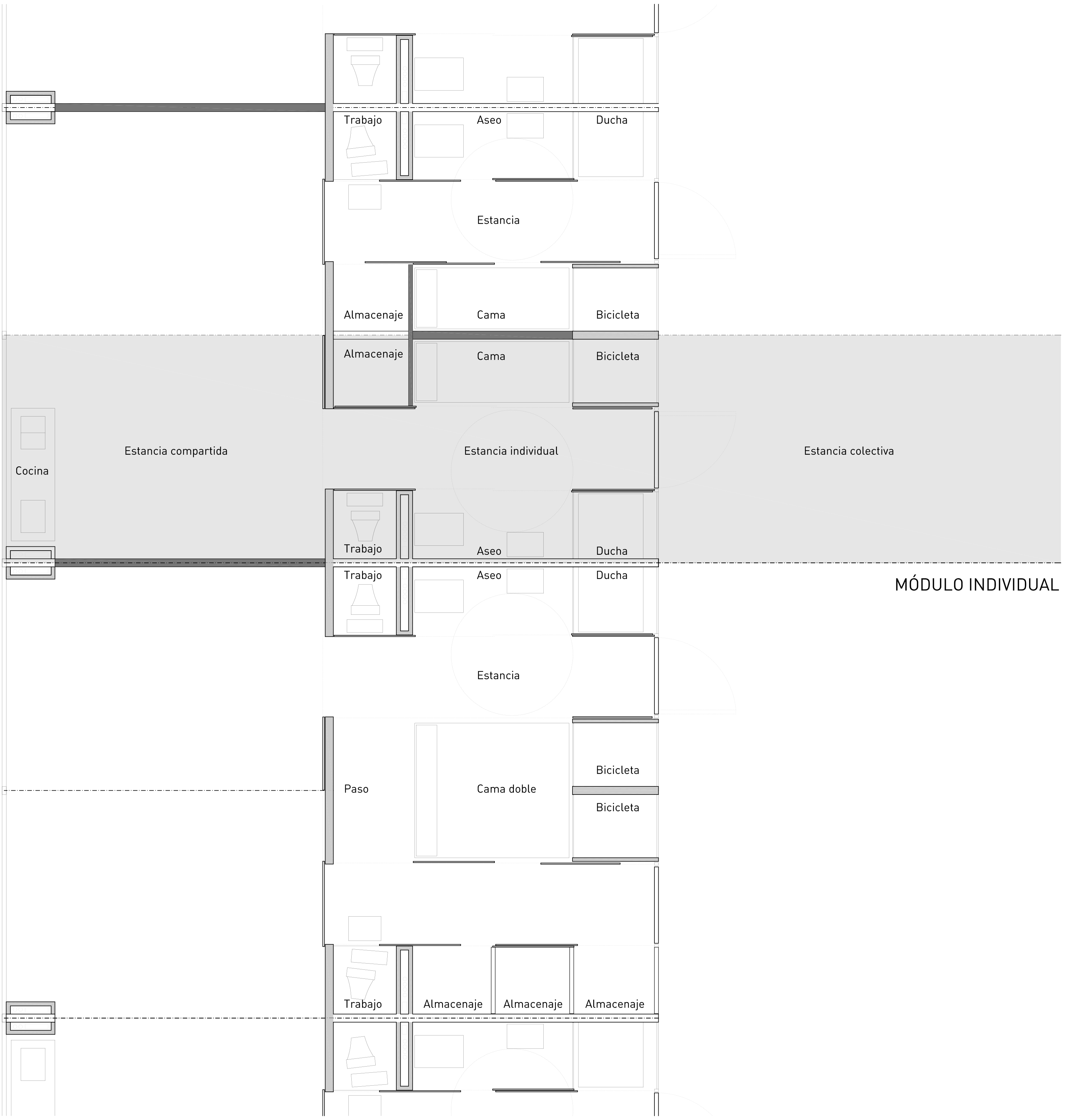
La necesidad actual de flexibilidad lleva a entender los espacios que tradicionalmente han compuesto la vivienda como espacios integrados en una secuencia progresiva cuyo final (o comienzo) es la intimidad del individuo, representada en un espacio reducido al mínimo esencial y situado de forma estratégica, dándole así libertad para decidir voluntariamente su forma de relacionarse con el entorno, y permitiendo además que la propuesta construida tenga la capacidad de adaptarse a los posibles cambios en las formas de relación y, por tanto, de ocupación.
Las formas de relación que han sido consideradas para la definición del proyecto parten del más alto grado de intimidad, del espacio que representa al individuo y su potencial de relación con el resto; relación con su grupo habitual de residencia, con su vecindario físico, con su vecindario virtual, la ausencia de relación, o con otra persona especial. Esto lo hace posible la formalización de ese espacio como una célula mínima que posee todos los elementos necesarios para realizar las actividades consideradas como íntimas, como el sueño, la higiene personal… y la paradoja de la conexión al mundo virtual, donde la capacidad de relación es ilimitada, pero manteniendo el anonimato. Existe la posibilidad de renunciar a esa privacidad, siempre de forma voluntaria, a cambio de una privacidad compartida (primer nivel de relación) uniendo dos células consecutivas.
Estadísticamente, estos individuos viven en relación con un grupo más o menos estable, con quienes comparten ciertas actividades de la rutina diaria, como la familia, un grupo de estudiantes, un grupo de trabajo… (segundo nivel); para ello es necesario un espacio diferente al de la célula en el que desarrollar estas actividades menos relacionadas con la estricta intimidad. Cada célula forma parte de un sistema según el cual le corresponde una porción fija de espacio para compartir con ese grupo, con la suficiente flexibilidad de adaptación a las distintas cantidades de ocupación.
El sistema asigna también una cantidad de espacio, esta vez variable y exterior, para los contactos menos previsibles, espontáneos, (tercer nivel) donde se sitúan unas unidades cerradas lo suficientemente versátiles como para funcionar como unidades de trabajo o como equipamientos comunes, (lavandería, sala de reuniones de los vecinos, almacén de elementos móviles de vivienda y unidades de trabajo) que le darán la actividad necesaria para que se produzcan esos encuentros. El sistema es claro: una línea de máxima privacidad separa y, al mismo tiempo, sirve de puente entre dos espacios con grados de privacidad diferentes.









